I denne temaveilederen gis det veiledning om hvordan utrede virkninger som har betydning for befolkningens helse og livskvalitet. I dette inngår hva som kan være relevant å inkludere i beskrivelsen av problemet og målformuleringer om befolkningens helse og livskvalitet, og en liste over ulike faktorer som kan påvirke helse og livskvalitet som kan vurderes i utredningen.
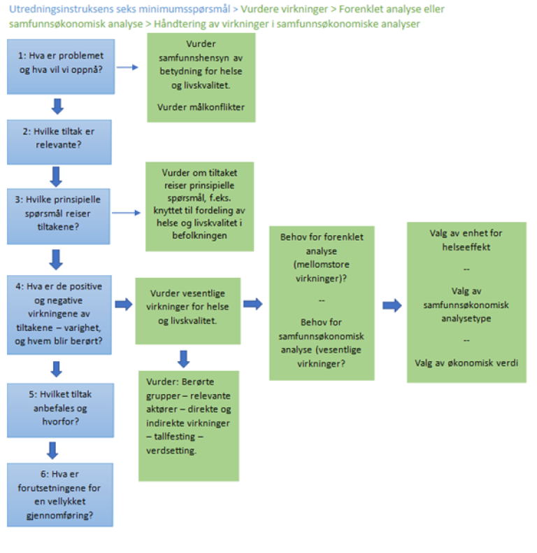
Dersom utredningen viser at relevante tiltak kan forventes å gi vesentlige virkninger for befolkningens helse, skal det gjennomføres en samfunnsøkonomisk analyse. Veilederen gir i kapittelet Helse- og livskvalitetseffekter i samfunnsøkonomiske analyser anbefalinger om hvordan helseeffekter kan inngå i en samfunnsøkonomisk analyse. Anbefalingene gjelder valg av enhet som helseeffekter bør måles i, valg av analysetype og hvilken økonomisk verdi som eventuelt bør brukes på helseenhetene. Det er i tillegg laget eksempler, se vedlegg. Viktige premisser for helse- og livskvalitetseffekter i samfunnsøkonomiske analyser presenteres nederst i dette kapittelet.
Denne veilederen beskriver hvordan spørsmål 4 i utredningsinstruksen kan besvares når det gjelder helse og livskvalitet. Videre gis det noe veiledning knyttet til spørsmål 1. Veilederen dekker alle nivåer på en utredning og kan benyttes for tiltak med små, mellomstore og vesentlige helseeffekter.
