Gå til hovedinnhold
ForsidenHelse-NIM for oppsummerende helseopplysninger (UTKAST)Helse-NIM for tilstander

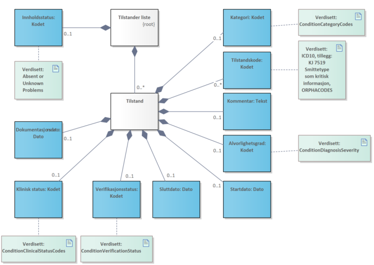
UML-diagram for Helse-NIM for tilstander

Ekstern høring: Høringsfrist: 20. mars 2025
Tilstander

 


Siste faglige endring: 18. desember 2024 Se tidligere versjoner

Helsedirektoratet (2024). UML-diagram for Helse-NIM for tilstander [nettdokument]. Oslo: Helsedirektoratet (siste faglige endring 18. desember 2024, lest 04. februar 2026). Tilgjengelig fra https://helsedir-xpqa-helsedir.enonic.cloud/veiledere/helse-nim-for-oppsummerende-helseopplysninger/helse-nim-for-tilstander/uml-diagram-for-helse-nim-for-tilstander

Få tilgang til innhold fra Helsedirektoratet som åpne data: https://utvikler.helsedirektoratet.no

Om Helsedirektoratet

  • Om oss
  • Jobbe hos oss
  • Kontakt oss

    Postadresse:
    Helsedirektoratet
    Postboks 220, Skøyen
    0213 Oslo

Aktuelt

  • Nyheter
  • Arrangementer
  • Høringer
  • Presse

Om nettstedet

  • Personvernerklæring
  • Tilgjengelighetserklæring (uustatus.no)
  • Besøksstatistikk og informasjonskapsler
  • Nyhetsvarsel og abonnement
  • Åpne data (API)
Følg oss: