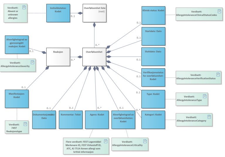
Helse-NIM for overfølsomhet er en liste som inneholder informasjon om unormale reaksjoner, symptomer eller funn initiert av eksponering for en definert stimulus i en dose som normalt tolereres av andre. Informasjon om en pasients overfølsomhet er relevant i mange situasjoner, som ved vaksinasjon, kost på institusjon, rekvirering og utlevering av legemidler, herunder inkludert muligheten til å dele informasjon om en avkreftet overfølsomhet.
3. Helse-NIM for overfølsomhet
| Informasjonselement | Beskrivelse | Forslag til kodesystem | ||||
|---|---|---|---|---|---|---|
| Overfølsomhet | Liste | |||||
| Innholdsstatus | Forklaring på eventuell manglende informasjon Informasjon om ingen kjente allergier eller om allergi-informasjon mangler | Kodet HL7 verdisett: AbsentOrUnknownAllergiesUvIps
| ||||
| Overfølsomhet | ||||||
| Klinisk status | Om overfølsomheten er aktiv | Kodet HL7 verdisett: AllergyIntoleranceClinicalStatusCodes | ||||
| Startdato | Tidspunkt da overfølsomheten eller den uønskede reaksjonen ble konstatert. Tidspunkt kan være spesifikk (dag-tidspunkt) eller uspesifikk (årstall, tiår). | Dato | ||||
| Sluttdato | Tidspunkt da overfølsomheten eventuelt sluttet. Tidspunkt kan være spesifikk (dag-tidspunkt) eller uspesifikk (årstall, tiår). | Dato | ||||
| Verifikasjonsstatus for overfølsomhet | Om overfølsomheten er bekreftet eller hvor sannsynlig den antatte sammenhengen er mellom agens og pasientens reaksjon | Kodet HL7 verdisett: AllergyIntoleranceVerificationStatus | ||||
| Type | Underliggende mekanisme som forårsaker reaksjonen | Kodet HL7 verdisett: AllergyIntoleranceType | ||||
| Kategori | Hvilken kategori av agens som kan knyttes til overfølsomheten | Kodet HL7 verdisett: AllergyIntoleranceCategory | ||||
| Alvorlighetsgrad av overfølsomheten | Hvor alvorlige konsekvensene av overfølsomheten anses å være | Kodet HL7 verdisett: AllergyIntoleranceCriticality | ||||
| Agens | Hvilke agens (substans, trigger, materiale) som kan knyttes til overfølsomheten Merk: Det vil bli endringer i anbefaling til koding av legemidler og substanser (agens) når ny standard for identifisering av legemidler implementeres i Norge (IDMP) | Kodet Valg av verdisett vil bestemmes av formål for implementasjonen Agens bør angis på minst en av følgende måter: Legemiddelmerkevare Substanser i legemidler Valgfritt tillegg: SNOMED CT substance (hierarki 105590001) ATC Andre typer agens | ||||
| Kommentar | Kommentar eller supplerende opplysninger | Tekst | ||||
| Dokumentasjonsdato | Dato for når opplysningen ble dokumentert | Dato | ||||
| Reaksjon | Liste med reaksjoner for den aktuelle overfølsomheten | |||||
| Manifestasjon | Hvilken reaksjon pasienten har hatt | Kodet | ||||
| Alvorlighetsgrad av gjennomgått reaksjon | Hvor alvorlig reaksjon pasienten har hatt | Kodet HL7 verdisett: AllergyIntoleranceSeverity | ||||
EU ønsker å sikre at helseinformasjon om pasienter kan deles mellom systemer i Europa. Overfølsomhet vil inngå som en del av patient summary formatet (EEHRxF) som det vil stilles krav om i EHDS.
Bakgrunn og mer informasjon
Nasjonale forhold
Informasjon om overfølsomhet er i dag dokumentert i lokale journalsystemer, kjernejournal, i meldinger som sendes mellom sykehus, fastleger og pleie- og omsorgstjenester (henvisninger, epikriser og pleie- og omsorgsmeldinger) og er også en del av Pasientens legemiddelliste (PLL).
Dokumentasjonen i de ulike systemene varierer fra å være tekstlige beskrivelser til å være strukturerte/kodet. Bruk av kodeverk varierer også mellom løsningene.
Dokumentasjon om overfølsomhet synkroniseres i liten grad mellom systemene. Ofte er det pasienten selv som er kilde til opplysningene ved konsultasjon.
Internasjonale føringer
I ISO IPS er overfølsomhet beskrevet med ressursen "Allergies and intolerances".
Delen om overfølsomhet er påkrevd både i EU PS Guidelines, FHIR IPS og MyHealth@EU, noe som betyr at den alltid skal ha innhold.

Informasjonselementet Innholdsstatus sier noe om årsaken hvis listen over overfølsomhet ikke har noen oppføringer. Dette kan være informasjon om at ingen kjente allergier er registrert, eller at allergi-informasjon mangler.
Her foreslås å gjenbruke verdisettet fra HL7 FHIR.
Verdisett
Verdisettet inneholder alle koder fra FHIR Absent or Unknown Allergies – IPS versjon 1.1.0.
I tabellen er "Visningsnavn" og "Beskrivelse" forslag til oversettelser. Per 29.08.2024 har verdisettet følgende verdier:
| Nivå | Kode | Kodeverk | Kodenavn | Visningsnavn | Beskrivelse |
|---|---|---|---|---|---|
| 1 | no-allergy-info | FHIR Absent and Unknown data – IPS | No-allergy-info | Ingen allergiinformasjon | Det finnes ikke tilgjengelig informasjon om pasientens eventuelle allergier. |
| 1 | no-known-allergies | FHIR Absent and Unknown data – IPS | No-known-allergies | Ingen kjente allergier | Pasienten har ingen kjente allergier. |
| 1 | no-known-medication-allergies | FHIR Absent and Unknown data – IPS | No-known-medication-allergies | Ingen kjente legemiddelallergier | Pasienten har ingen kjente allergier mot legemiddel. |
| 1 | no-known-enviromental-allergies | FHIR Absent and Unknown data – IPS | No-known-enviromental-allergies | Ingen kjente allergier mot omgivelser | Pasienten har ingen kjente allergier mot omgivelser. |
| 1 | no-known-food-allergies | FHIR Absent and Unknown data – IPS | No-known-food-allergies | Ingen kjente matallergier | Pasienten har ingen kjente allergier mot mat. |
"No-allergy-info" kan benyttes i de tilfellene det ikke er registrert informasjon. I noen tilfeller vil det kunne være informasjon om at pasienten ikke har noen kjente allergier. Da kan verdiene for "no-known" benyttes.
Bakgrunn og mer informasjon
Nasjonale forhold
Innholdsstatus brukes ikke i løsninger i Norge i dag og manglende informasjon om overfølsomhet vil tolkes forskjellig i det enkelte system og kontekst.
Internasjonale føringer
Dette informasjonselementet er tatt med fordi det er obligatorisk å ha innhold i overfølsomhets-seksjonen i IPS og i MyHealth@EU-spesifikasjonen. Dette betyr at det må fremgå om pasienten er allergisk mot noe (et agens), om allergi-informasjon mangler, og/eller om pasienten ikke har noen kjente allergier. En pasient kan også ha overfølsomhet mot for eksempel et legemiddel-agens, men i tillegg ha ingen kjente matallergier. Vi må i Norge kunne motta og vise dette elementet, og også være i stand til å alltid kunne ha innhold for overfølsomhet når vi skal dele «oppsummerende helseopplysninger» mellom aktører.
Klinisk status er en kode som angir om overfølsomheten er aktiv eller ikke.
Her foreslås å gjenbruke verdisettet som brukes i HL7 FHIR profilen for AllergyIntolerance, versjon 1.0.1.
I tabellen er "Visningsnavn" og "Beskrivelse" forslag til oversettelser. Per 29.08.2024 har verdisettet følgende verdier:
Verdisett
Verdisettet inneholder alle kodene fra kodeverket FHIR AllergyIntoleranceClinicalStatusCodes, versjon 5.0.0.
I tabellen er "Visningsnavn" og "Beskrivelse" forslag til oversettelser. Per 29.08.2024 har verdisettet følgende verdier:
| Nivå | Kode | Kodenavn | Visningsnavn | Beskrivelse |
|---|---|---|---|---|
| 1 | active | Active | Aktiv | Pasienten reagerer på eller har risiko for å reagere på gitt substans. |
| 1 | inactive | Inactive | Inaktiv | Pasienten har ikke lengre risiko for å reagere på gitt substans. |
| 2 | resolved | Resolved | Opphørt | En reaksjon på det identifiserte stoffet har blitt klinisk revurdert ved testing eller reeksponering og anses ikke lenger å være til stede. Reeksponering kan være utilsiktet, ikke planlagt eller utenfor klinisk setting. |
Verdien “resolved” (Opphørt) er en kode på nivå 2. Dette betyr at den er en underkategori/delmengde av koden "inactive" (nivå 1). I egen løsning kan man velge å kun bruke kodene på nivå 1 (activ/inactive), og vise koder fra nivå 2 som den tilhørende koden på nivå 1.
Bakgrunn og mer informasjon
Nasjonale forhold
Dette informasjonselementet finnes i kjernejournal og norsk basisprofil for allergi og intoleranse (HL7 Norway no-basis | no-basis-AllergyIntolerance - SIMPLIFIER.NET), men det finnes ikke for legemiddelreaksjoner i Pasientens legemiddelliste (PLL).
Internasjonale føringer
Dette informasjonselementet finnes i ISO IPS, HL7 FHIR spesifikasjon for IPS og MyHealth@EU.
Verdisettet er påkrevd (required) ved bruk av FHIR. Norske løsninger må derfor kunne forstå alle verdiene i verdisettet fra HL7, og vurdere hvordan disse skal håndteres ved mottak av europeiske data.
I MyHealth@EU anbefales verdisett fra SNOMED CT. EU-løsningene tilpasses FHIR, og ved en overgang vil anbefalt verdisett mest sannsynlig endres til å være i overensstemmelse med FHIR.
Startdato angir tidspunkt for når overfølsomheten oppsto. Tidspunktet kan være spesifikt (dag-tidspunkt) eller uspesifikt (årstall, tiår).
Bakgrunn og mer informasjon
Nasjonale forhold
Informasjonselementet samsvarer med nasjonal praksis.
Internasjonale føringer
Informasjonselementet samsvarer med internasjonal praksis.
Sluttdato angir tidspunkt for når overfølsomheten eventuelt sluttet. Tidspunktet kan være spesifikt (dag-tidspunkt) eller uspesifikt (årstall, tiår).
Bakgrunn og mer informasjon
Nasjonale forhold
Informasjonselementet samsvarer med nasjonal praksis.
Internasjonale føringer
Informasjonselementet samsvarer med internasjonal praksis.
Verifikasjonsstatus angir om overfølsomheten er bekreftet eller hvor sannsynlig den antatte sammenhengen er mellom agens og pasientens reaksjon.
Her foreslås å gjenbruke verdisettet som benyttes i kjernejournal og HL7 FHIR-ressursen for allergy/intolerance.
Verdisett
Verdisettet inneholder alle kodene fra kodeverket FHIR AllergyIntolerance Verification Status, versjon 5.0.0.
I tabellen er "Visningsnavn" og "Beskrivelse" forslag til oversettelser. Per 29.08.2024 har verdisettet følgende verdier:
| Nivå | Kode | Kodeverk | Kodenavn | Visningsnavn | Beskrivelse |
|---|---|---|---|---|---|
| 1 | unconfirmed | FHIR AllergyIntolerance Verification Status | Unconfirmed | Mistenkt | Sammenheng mellom agens og reaksjon er usikker. |
| 2 | presumed | FHIR AllergyIntolerance Verification Status | Presumed | Sannsynlig | Den tilgjengelige kliniske informasjonen støtter en høy sannsynlighet for tilbøyelighet til en reaksjon på det identifiserte stoffet. |
| 1 | confirmed | FHIR AllergyIntolerance Verification Status | Confirmed | Bekreftet | Sammenheng mellom agens og reaksjon er verifisert gjennom allergologisk utredning (basert på objektive tester, provokasjonstester og/eller grundig allergologisk vurdering). |
| 1 | refuted | FHIR AllergyIntolerance Verification Status | Refuted | Avkreftet | Sammenheng mellom agens og reaksjon er avkreftet gjennom allergologisk vurdering. Kan, men må ikke, inkludere reeksponering. |
| 1 | entered-in-error | FHIR AllergyIntolerance Verification Status | Entered in Error | Feilregistrert | Informasjonen ble registrert ved en feil og er ikke gyldig. |
Verdien ”presumed” er en kode på nivå 2 i FHIR verdisettet, og er tatt med fordi den tilsvarer kode som benyttes i kjernejournal. Det er likevel valgfritt å vise nivå 2 koder i egne løsninger. Koder fra nivå 2 kan vises som tilhørende kode på nivå 1.
Bakgrunn og mer informasjon
Nasjonale forhold
Verdisettet er tatt i bruk i Norge (kjernejournal) og vises til i norsk basisprofil HL7 Norway no-basis | no-basis-AllergyIntolerance - SIMPLIFIER.NET.
Internasjonale føringer
Verdisettet er påkrevd ved bruk av HL7 FHIR for IPS.
I MyHealth@EU anbefales verdisett fra SNOMED CT. EU-løsningene tilpasses FHIR, og ved en overgang vil anbefalt verdisett mest sannsynlig endres til å være i overensstemmelse med FHIR.
Type angir hvilken underliggende mekanisme som forårsaker reaksjonen. Overfølsomhetsreaksjon initiert av immunologiske mekanismer betegnes allergi. Overfølsomhetsreaksjoner som ikke er allergi, blir omtalt som intoleranse.
Her foreslås å bruke verdisettet fra HL7 FHIR for IPS dersom dette informasjonselementet skal benyttes.
Verdisett
Verdisettet inneholder alle koder fra FHIR Allergy Intolerance Type, versjon 5.0.0
I tabellen er "Visningsnavn" og "Beskrivelse" forslag til oversettelser. Per 29.08.2024 har verdisettet følgende verdier:
| Nivå | Kode | Kodeverk | Kodenavn | Visningsnavn | Beskrivelse |
|---|---|---|---|---|---|
| 1 | allergy | FHIR Allergy Intolerance Type | Allergy | Allergi | Allergisk eller allergi-lignende mekanisme for reaksjon. Ofte type 1 hypersensitivitetsreaksjon. |
| 1 | intolerance | FHIR Allergy Intolerance Type | Intolerance | Intoleranse | Ikke allergisk betinget reaksjon, som regel ikke-immunologisk. |
Bakgrunn og mer informasjon
Nasjonale forhold
Informasjonselementet er med i kjernejournal og norsk basisprofil HL7 Norway no-basis | no-basis-AllergyIntolerance - SIMPLIFIER.NET. I tidligere høringer har det kommet innspill om at det er klinisk vanskelig å skille på allergi og intoleranse. Kjernejournal har håndtert dette med at alle reaksjoner har type "allergi", uten at dette vises i brukergrensesnittet. Informasjonselementet er med for å møte kravene i ISO IPS. Erfaringer fra Norge angående bruk av dette elementet kan spilles inn til arbeidet i FHIR IPS og EEHRxF.
Internasjonale føringer
I MyHealth@EU anbefales verdisett fra SNOMED CT. EU-løsningene tilpasses FHIR, og ved en overgang vil anbefalt verdisett mest sannsynlig endres til å være i overensstemmelse med FHIR. Verdisettet fra MyHealth@EU er kompatibelt med det fra HL7 FHIR, men har en overordnet kategori og to underkategorier.
Kategori angir hvilken kategori av agens som kan knyttes til overfølsomheten.
Her foreslås å bruke verdisettet fra HL7 FHIR.
Verdisett
Verdisettet inneholder alle koder fra FHIR Allergy Intolerance Category, versjon 5.0.0
I tabellen er "Visningsnavn" og "Beskrivelse" forslag til oversettelser. Per 29.08.2024 har verdisettet følgende verdier:
| Nivå | Kode | Kodeverk | Kodenavn | Visningsnavn | Beskrivelse |
|---|---|---|---|---|---|
| 1 | food | FHIR Allergy Intolerance Category | Food | Mat | Alle substanser som inntas for å gi næring til kroppen. |
| 1 | medication | FHIR Allergy Intolerance Category | Medication | Legemiddel | Substanser som administreres for å oppnå en fysiologisk effekt. |
| 1 | environment | FHIR Allergy Intolerance Category | Environment | Omgivelser | Substanser med utspring fra omgivelsene, og som ikke klassifiseres som mat, legemiddel eller biologisk substans. |
| 1 | biologic | FHIR Allergy Intolerance Category | Biologic | Biologisk substans | En substans med opphav i en levende organisme eller dens produkt. Spesielt humane eller animalske proteiner, som hormoner eller antitoksiner, som brukes som diagnostiske, forebyggende eller terapeutiske agens. Eksempelvis biologiske medisinske produkter som vaksiner, allergenekstrakter, genterapi og celleterapi. Reaksjon på biologiske produkter som fremmed vev vil vanligvis ikke være allergisk betingede reaksjoner. |
Flere kategorier kan være aktuelle for hvert agens, for eksempel vil en vaksine både ha kategori "Legemiddel" og "Biologisk substans".
Bakgrunn og mer informasjon
Nasjonale forhold
Kategori er inkludert i informasjonsmodellen fordi kjernejournal benytter kategori til å skille legemiddelreaksjoner fra andre typer reaksjoner. Kategori er obligatorisk i kjernejournal. Her benyttes kun kategori "Legemiddel", og "Annet" for de andre kategoriene.
Internasjonale føringer
Kategori beskrives i ISO IPS, og i FHIR implementasjonen av IPS.
Alvorlighetsgrad av overfølsomheten angir hvor alvorlige konsekvensene av en fremtidig reaksjon/reeksponering anses sannsynlig å være.
Her foreslås å gjenbruke verdisettet fra HL7 FHIR.
I IPS skilles det mellom attributtene “criticality” og “severity” (hvor sistnevnte ligger som en attributt under reaksjon). Det er her valgt å ta med begge i informasjonsmodellen for å vise at de er forskjellige.
Criticality: "Estimate of the potential clinical harm, or seriousness, of the reaction to the identified substance." En vurdering av hvor alvorlige konsekvensene av en fremtidig reaksjon/eksponering anses å være.
Severity: "Clinical assessment of the severity of the reaction event as a whole, potentially considering multiple different manifestations." En vurdering av alvorligheten på en reaksjon som har funnet sted.
Verdisett
Inneholder alle koder fra FHIR Allergy Intolerance Criticality, versjon 5.0.0
I tabellen er "Visningsnavn" og "Beskrivelse" forslag til oversettelser. Per 29.08.2024 har verdisettet følgende verdier:
| Nivå | Kode | Kodeverk | Kodenavn | Visningsnavn | Beskrivelse |
|---|---|---|---|---|---|
| 1 | low | FHIR Allergy Intolerance Criticality | Low Risk | Lav | Lite sannsynlig at fremtidig eksponering gir livstruende reaksjon eller organsvikt. |
| 1 | high | FHIR Allergy Intolerance Criticality | High Risk | Høy | Sannsynlig at fremtidig eksponering kan gi livstruende reaksjon eller organsvikt. |
| 1 | unable-to-assess | FHIR Allergy Intolerance Criticality | Unable-to-assess | Ikke mulig å vurdere | Ikke mulig å vurdere. |
Bakgrunn og mer informasjon
Nasjonale forhold
I kjernejournal legges det i veiledning opp til at det under alvorlighetsgrad skal angis alvorlighet på den reaksjonen som har funnet sted, teknisk er det likevel “criticality” som ligger bak (oppgitt av Norsk helsenett i februar 2024), dette må tas i betraktning ved utveksling av data.
Internasjonale føringer
I MyHealth@EU anbefales verdisett fra SNOMED CT. EU-løsningene tilpasses FHIR, og ved en overgang vil anbefalt verdisett mest sannsynlig endres til å være i overensstemmelse med FHIR.
Informasjonselementet Agens angir hvilke agens (substans, trigger, materiale) som kan knyttes til overfølsomheten. I HL7 FHIR for IPS og i MyHealth@EU skilles det mellom verdisett for agens som er legemidler, og agens som ikke er legemidler.
Her foreslås å fortsette å bruke identifikatorer og koder fra FEST i koder for agens. Identifisering og koding av legemidler vil endres gradvis etter hvert som standarder for identifisering og definisjon av legemidler (IDMP) innføres i Norge og Europa. I en overgangsperiode foreslås det her at flere identifikatorer benyttes i parallell.
Verdisett for agens i legemidler
For å muliggjøre varslingstjenester ved rekvirering av legemidler, må enhetlige identifikatorer og koder for legemidler som brukes i samhandlingstjenestene (e-resept, kjernejournal, pasientens legemiddelliste) benyttes. Andre identifikatorer og koder kan brukes i tillegg for å støtte spesifikke formål, for eksempel beslutningsstøtte for kryssreaksjoner eller grupper av legemidler.
Legemiddelmerkevarer
For å angi merkevare som agens foreslås alle koder fra FEST LegemiddelMerkevare ID som verdisett. Medicinal product ID (MPID) fra IDMP kan benyttes i tillegg når dette leveres fra Direktoratet for medisinske produkt (DMP).
Verdisett med alle koder fra SNOMED CT hvor begrepet tilhører hierarkiet 373873005 (farmasøytisk eller biologisk produkt) kan benyttes for spesifikke formål.
Substanser i legemidler
Verdisett for substanser sin agens oppgis med å bruke koder fra FEST Virkestoff ID. Substance ID fra IDMP kan benyttes i tillegg når denne leveres fra DMP.
Verdisett med relevante koder fra SNOMED CT hvor begrepet tilhører hierarkiet 105590001 (substans) kan brukes for spesifikke formål. SNOMED CT kan for eksempel benyttes for å gruppere substanser (for eksempel penicilliner, NSAIDs).
Verdisett for andre agens
For å angi overfølsomhet for andre agens enn legemidler foreslås det her å bruke kodeverket fra kjernejournal 7514 Annen allergi som kritisk informasjon
Verdisett med relevante koder fra SNOMED CT hvor begrepet tilhører hierarkiet 105590001 (substans) kan brukes for spesifikke formål. Det kan være bruksområder for andre hierarkier i SNOMED CT, men dette må vurderes i hvert enkelt tilfelle.
SNOMED CT har et eget verdisett utviklet for IPS som anbefales brukt i MyHealth@EU. Dette verdisettet inneholder en blanding av koder for substanser, koder for allergi mot ulike substanser (allergi mot peanøtt) og svært mange andre ulike koder. Det kan være aktuelt å anbefale deler av dette verdisettet til norsk bruk på et senere tidspunkt. Per nå er vurderingen at det eksisterende verdisettet for allergener som brukes i kjernejournal er tilstrekkelig.
Kodeverket 7852 Allergener er et verdisett som beskriver allergener i næringsmidler til klinisk bruk. Verdiene i kodeverket knyttes til ernæringsprodukter som leveres i SAFEST-prosjektet. Dette kodeverket har overlapp med kodeverk 7514 Annen allergi som kritisk informasjon, men inneholder kun koder for næringsmidler. På sikt er det ønskelig med et felles utgangspunkt for kodeverk som har overlappende behov, for eksempel at SAFEST og Norsk helsenett går i dialog om en samkjøring av kodeverkene. Utviklingen bør skje på helsefaglig grunnlag, og Helsedirektoratet kan hjelpe til med kunnskap om kodeverk og internasjonale standarder.
ICD-11 vil kunne være aktuelt for å identifisere allergen. Dette er ikke tatt stilling til nå, siden det ikke er besluttet hvordan ICD-11 skal tas i bruk i Norge.
Ulike verdisett vil kunne egne seg til ulike formål, for eksempel om systemet kun skal håndtere matvareallergier, eller kun legemidler, eller om systemet ønsker støttefunksjoner som for eksempel til å varsle om kryssreaksjoner.
Bruk av ATC
ATC (7180 ATC) kan benyttes for å angi virkestoff og grupper av virkestoff.
Som hovedregel er ATC-koder som er på virkestoff-/substansnivå angitt på nivå 5 (7 tegn). ATC-koder på nivå 4 (5 tegn), nivå 3 (4 tegn) eller nivå 2 (3 tegn) angir grupper av substanser/virkestoff.
ATC foreslås benyttet kun i tilfeller der overfølsomheten gjelder for en gruppe legemidler (2. nivå til 4. nivå). Det er viktig å være oppmerksom på at ATC-koder på overordnet nivå kan gi et "bredere" varsel enn det som er ønskelig.
Dersom ATC oppgis på virkestoffnivå (5. nivå) er forslaget at man i tillegg oppgir virkestoff på en annen måte for å unngå mangelfull varsling. Dette er fordi virkestoffet på 5. nivå kan være angitt i flere ATC-koder. Registrering av kun den ene ATC-koden vil derfor ikke sikre at systemet kan fange opp at pasienten får legemiddel med samme virkestoff, men med en annen ATC-kode.
Bakgrunn og mer informasjon
Nasjonale forhold
I Norge benyttes FEST-identifikatorer og ATC som agens for legemiddel i kjernejournal. Helseplattformen benytter verdisett fra SNOMED CT. I tidligere høringer har det kommet innspill om at ATC ikke er egnet til dette formålet. ATC er fremdeles tatt med som kodeverk i FHIR-profil for IPS. Det bør derfor vurderes hvordan Norge skal håndtere dette ved mottak av overfølsomhetsreaksjoner fra andre land som bruker ATC i sine utvekslingsformat.
Verdisett for tilstander (for eksempel kode: allergi mot peanøtt) foreslås ikke brukt i Norge. Dette er fordi slike koder overlapper med innhold i informasjonsmodellen. Det er allerede angitt i informasjonsmodellen at det er en overfølsomhet (som inkluderer allergi), derfor er det nok å angi hvilken agens som tilhører overfølsomheten (peanøtt). Dette kunne også inngått i et eget informasjonselement for diagnose. Det er valgt å ikke inkludere diagnose i modellen, siden det ikke er noen løsninger som gjør dette i Norge i dag.
Norsk basisprofil HL7 Norway no-basis | no-basis-AllergyIntolerance - SIMPLIFIER.NET har ikke med mulighet for å angi kode for andre agens enn legemidler.
Internasjonale føringer
I eHealth Network guidelines for Patient summary anbefales verdisett fra SNOMED CT, ATC og "IDMP when available". I IPS FHIR og MyHealth@EU anbefales også SNOMED CT og ATC inntil identifikatorer fra IDMP/SPOR blir tilgjengelige.
Identifikatorer fra IDMP/SPOR vil være aktuelle som verdisett for enkeltsubstanser (virkestoff og hjelpestoff), samt identifisering av merkevarer. IDMP/SPOR vil ikke tilby identifikatorer for grupper av substanser, for eksempel penicilliner eller NSAIDs, her er verdier fra ATC eller SNOMED CT (substance) aktuelle.
Kommentar er et fritekst-element som kan inneholde relevante opplysninger som ikke fremgår av de andre informasjonselementene.
Bakgrunn og mer informasjon
Nasjonale forhold
Informasjonselementet samsvarer med nasjonal praksis.
Internasjonale føringer
Informasjonselementet samsvarer med internasjonal praksis.
Dokumentasjonsdato er datoen denne dokumentasjonen ble oppdatert. Dette kan være på et senere tidspunkt enn både start- og sluttdato for selve overfølsomheten.
De fleste tekniske løsninger vil alltid ha et slikt element. Det er tatt med i informasjonsmodellen for å gjøre det klart at det er et skille mellom en eventuell start og stopp av selve overfølsomheten, og den datoen det ble dokumentert.
Bakgrunn og mer informasjon
Nasjonale forhold
Informasjonselementet samsvarer med nasjonal praksis.
Internasjonale føringer
Informasjonselementet samsvarer med internasjonal praksis.
Informasjonselementet Reaksjon angir reaksjoner pasienten har gjennomgått, relatert til den aktuelle overfølsomheten. Det er mulig å angi flere reaksjoner. For hver reaksjon må man angi manifestasjon, og eventuelt spesifisere alvorlighetsgrad av reaksjonen. Disse er egne informasjonselementer spesifisert under.
Informasjonselementet Manifestasjon er beskrivelse av en reaksjon som har funnet sted. Denne informasjonen er obligatorisk kun dersom Reaksjon er med. Behovet for detaljer knyttet til beskrivelse av manifestasjon vil variere veldig med situasjon. For eksempel vil det for allergologer og hudleger være nødvendig med en mer detaljert beskrivelse av reaksjonen.
Denne modellen inkluderer elementene som de internasjonale standardene har ansett som nødvendig i en pasients oppsummerende helseopplysninger. Andre bruksområder kan benytte dette som utgangspunkt, og legge til flere informasjonselementer ved behov.
Her foreslås å gjenbruke verdisettet fra kjernejournal 7497 Reaksjonstyper.
Bakgrunn og mer informasjon
Nasjonale forhold
Kjernejournalkodeverket har større bredde enn EU og HL7 FHIR IPS sine verdisett. Det er rettet mer mot kategorisering av alvorlig allergi, og har mindre detaljer for forskjellige typer hudreaksjoner og luftveisproblematikk enn SNOMED CT-settene har. Det kan være aktuelt å utvide kodeverket i kjernejournal for å dekke et bredere behov. Dette bør gjøres ut ifra helsefaglige premisser.
Internasjonale føringer
I MyHealth@EU og HL7 FHIR IPS anbefales verdisett fra SNOMED CT for manifestasjon. SNOMED CT verdisettene er ikke ment å være fullstendige klassifikasjoner med uttømmende kategorier, men en liste over begrep man kan lage en liste av. Dette betyr at kravene fra EU vil overholdes ved å oversette nasjonale koder til engelsk.
Alvorlighetsgrad av gjennomgått reaksjon er vurdering av alvorligheten på en reaksjon som har funnet sted.
Her foreslås å gjenbruke verdisettet fra HL7 FHIR IPS.
Verdisett
Verdisettet inneholder alle koder fra FHIR Allergy Intolerance Severity, versjon 5.0.0
I tabellen er "Visningsnavn" og "Beskrivelse" forslag til oversettelser. Per 29.08.2024 har verdisettet følgende verdier:
| Nivå | Kode | Kodeverk | Kodenavn | Visningsnavn | Beskrivelse |
|---|---|---|---|---|---|
| 1 | mild | FHIR Allergy Intolerance Severity | Mild | Mild | Mild reaksjon. |
| 1 | moderate | FHIR Allergy Intolerance Severity | Moderate | Moderat | Moderat reaksjon. |
| 1 | severe | FHIR Allergy Intolerance Severity | Severe | Alvorlig | Alvorlig reaksjon. |
Bakgrunn og mer informasjon
Nasjonale forhold
Kjernejournals tekstlige dokumentasjon beskriver reaksjonens alvorlighetsgrad, men den tekniske dokumentasjonen henviser til overfølsomhetens overordnede alvorlighetsgrad, ikke per reaksjon.
Internasjonale føringer
Dette er et obligatorisk-om-kjent element i IPS, og for å vise at det er en forskjell fra overordnet alvorlighetsgrad er elementet tatt med i informasjonsmodellen.
Kilde til opplysninger
Kilde til opplysninger er et informasjonselement som går igjen i alle kategoriene av kritisk informasjon i kjernejournal. Grunnlaget for å ha dette informasjonsfeltet inkludert i kjernejournal har mye med historikk og kjernejournals oppsett å gjøre. Fordi det ikke har vært en synkronisering mellom kjernejournal og andre EPJ-systemer, har helsepersonell måttet registrere informasjonen på nytt i kjernejournal. Det har derfor vært nyttig å angi om informasjonen kommer fra tidligere journal, pasienten selv, pårørende eller er opplyst av ansvarlig behandler.
Dette elementet er ikke gjenfunnet i de internasjonale standardene, eller i klinisk praksis. Det er ikke ønskelig å bidra til økt registreringsbyrde, og derfor er det ikke tatt med i helse-NIM for oppsummerende helseopplysninger. Dette betyr ikke at det ikke kan eksistere som et kodeverk i bruk for kjernejournalløsningen, for det formålet den er ment å dekke.
Kodeverk: 7498 Kilde til opplysninger. Hentet ut 15. august 2024
| Verdi | Navn |
|---|---|
| 1 | Resultat av tester/analyser |
| 2 | Observert av registrerende helsepersonell |
| 3 | Pasientens egne opplysninger |
| 4 | Pårørendes opplysninger |
| 5 | Hentet fra tidligere journal |
| 6 | Annet |
| 7 | Opplyst av ansvarlig behandler |
Siste faglige endring: 18. desember 2024