12.6. Multimodal behandling i forbindelse med kirurgi av mesoteliom

Alternativer for behandling med kurasjonsmål av mesoteliom er kombinasjonen kjemoterapi, kirurgi, og/eller strålebehandling. Kirurgi alene er i praksis ikke aktuelt (Kantor & Wakeam, 2021). Det er essensielt at pasienten gjennomgår en grundig utredning, og behandles av adekvat kompetent tverrfaglige team.

Kjemoterapi gis neoadjuvant i håp om å nedstage tumor før kirurgi. Postoperativ stråleterapi er kun anbefalt der et er sikkert gjenværende tumorvev (forutsatt at lite lungevolum må bestråles). Kirurgien skal gjøres på grundig selekterte pasienter av erfarne torakskirurger (del av multidisiplinære team) som ledd i en klinisk studie (Stahel, Weder, Lievens, Felip, & Group, 2010).

Kirurgi

Sugerbaker et al publiserte i 1999 resultater fra 176 pasienter operert med ekstrapleural pneumektomi  (EPP, en-bloc reseksjon av involvert pleura, lunge, ipsilateral diafragma, og ofte perikard) for MPM (Sugarbaker et al., 1999). Blant de som overlevde peroperativt (30 dager) var median overlevelse 19 mnd og 5-års overlevelse 15 %. I en undergruppe (n=31) med MPM stadium I av epiteloid type og frie reseksjonsrender var 5-års overlevelsen 46 %.

I 2011 ble det publisert en liten randomisert britisk studie som vurderte gjennomførbarhet av radikal kirurgi med EPP som del av trimodal terapi (Treasure et al., 2011). Femti pasienter ble etter neoadjuvant cisplatinbasert kjemoterapi randomisert til henholdsvis EPP eller ingen EPP. Median overlevelse viste seg å være dårligere i EPP armen (14.4 versus 19.5 mnd). Dette er en liten studie med spesielt to svakheter: 1) EPP ble gjennomført hos kun 67 % av pasienter randomisert til EPP-armen; 2) I alt 12 sykehus deltok i studien, dette gir kun 1,3 EPP-inngrep i snitt per sykehus. Valg av kirurgi for MPM er kontroversielt, spesielt siden data fra adekvate randomiserte studier ikke finnes (Kantor & Wakeam, 2021).

I MARS 2-studien ble 335 pasienter randomisert til pleural dekortikering eller cytostatika alene (E. Lim et al., 2024). Studien viste at pasienter som ble operert hadde flere komplikasjoner og pasientene som gjennomgikk kirurgi hadde en kortere median totaloverlevelse; 19,3 mndr mot 24,8 mndr for de som kun mottok kjemoterapi (p = 0,019). Studien har møtt en del kritikk (Grosso, Cerbone, & Curioni-Fontecedro, 2024), og det synes derfor riktig å fortsatt henvise selekterte pasienter til Rigshospitalet i København hvor man tilbyr partiell pleurektomi og dekortikering som må oppfattes å være tumorreduserende ikke-kurative inngrep. Dette senteret har vært Skandinavisk kompetansesenter for kirurgisk behandling av malignt mesoteliom siden 2003.

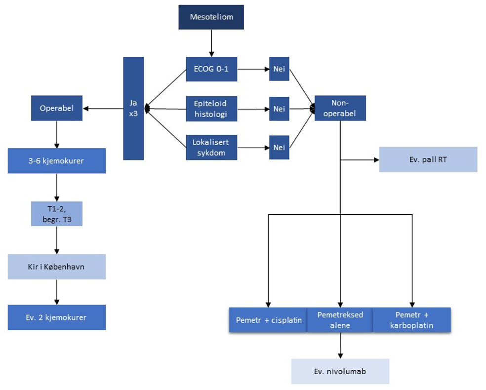
Seleksjon for henvisning til Rigshospitalet, København

Neoadjuvant kjemoterapi gis med inntil 6, men helst kun 3 kurer platinum-/pemetreksed-kombinasjon. PET/CT bør være gjort både ved behandlingsstart og etter 3 kurer. For mange kurer øker risiko for fibrosering som gjør pasienten teknisk inoperabel. Følgende kriterier må være oppfylt før operasjon ansees aktuelt:

  • God allmenntilstand (ECOG 0-1)
  • Epiteloid histologi og blandingstype (max 50 % sarkomatoid type)
  • Ingen tegn på fibro-toraks med volumtap på syk side bedømt på CT.
  • Lokalisert sykdom bedømt ved PET/CT: T1/T2N0 eventuelt begrenset T3 affeksjon etter 3-6 induksjonskurer pemetreksed/cisplatin.
  • Alder < 75 år
  • Adekvat kardiopulmonal funksjon (ingen angina, EF > 35 % (evt normal ekkokardiografi ved EF < normalnivå), FEV1 og DLCO >40 %)

Henvisning til København for kirurgi

De medisinske seleksjonskriterier må være oppfylt (se over). Pasienter som er potensielt operable kan henvises til København for vurdering ved oppstart neo-adjuvant kjemoterapi.

Spesifikk søknad om behandling i utlandet med økonomisk garanti må innhentes fra Utenlandskontoret innen hvert RHF legges ved henvisning inkl radiologi, og sendes:

Lungevisitationen afsnit 2152 (Kirurg Jesper Ravn)

Thoraxkirurgisk afdeling RT

Rigshospitalet

København DK

FAX 0045 35452182

Operativt inngrep

Preoperativt (i København) utføres mediastinoskopi for å utelukke N2-sykdom.

Partiell pleurektomi og dekortikering er teknisk og anestesiologisk vanskelig og tar 4 - 5 timer. Gjennomsnittslig postoperativ liggetid er 12 dager (luftlekkasje er vanlig problem), og ca 3 % må reopereres pga diafragmaruptur eller blødning.

Postoperativt opplegg

Første kontroll gjøres hos henvisende avdeling, og kontroll med CT anbefales hver 4. måned de første to år, deretter individuelt opplegg. Rigshospitalet i København kan gi spesifikke individuelle anbefalinger.

Postoperativ strålebehandling

Postoperativ strålebehandling er kun anbefalt der det er sikkert gjenværende tumorvev og der kun et lite lungevolum må bestråles. Kirurg vil i slike tilfelle ha markert aktuelt område med klips. Anbefalt postoperativ stråledose er 2 Gy x 25 fraksjoner.

Adjuvant kjemoterapi

Ingen randomiserte studier har undersøkt nytten av neoajuvant versus adjuvant kjemoterapi. I tre fase 2 studier (n=60-77) av trimodal behandling av MPM fant en at gjennomførbarheten av neoadjuvant cisplatinbasert kombinasjonskjemoterapi var god hos en stor andel av pasientene (de Perrot et al., 2009; Krug et al., 2009; Weder et al., 2007). I en systematisk oversikt over 32 av 58 relevante studier, fant en at pasienter med MPM profiterte på radikal kirurgi, spesielt i kombinasjon med neoadjuvant eller adjuvant kjemoterapi og adjuvant stråleterapi (Cao, Yan, Bannon, & McCaughan, 2010).

Det anbefales at pasienter som vurderes for kirurgi behandles med 3-6 kurer platinum-pemetreksed kjemoterapi neoadjuvant, og ved god toleranse og effekt kan også to adjuvante kurer vurderes.

Anbefaling – kirurgi av mesoteliom

  • Kirurgi er kun aktuelt ved god allmenntilstand (ECOG 0-1), mindre enn 50 % sarkomatoid histologi og T1-3N0
  • Neoadjuvant og evt adjuvant platinum/pemetreksed-kombinasjonskjemoterapi bør tilbys pasienter som vurderes for radikal kirurgi.
  • I Skandinavia henvises disse pasientene til Onkologisk avd, Rigshospitalet, København for endelig utredning og kirurgi. Henvisning bør sendes ved oppstart neoadjuvant kjemoterapi.
  • Stråleterapi skal ikke gjøres rutinemessig etter pleurektomi/dekortikasjon. Ved sikker gjenværende tumorrest, markert med klips, bør stråling vurderes med dosering 2 Gy x 25.
Figur 23 Algoritme for behandling av mesoteliom
Figur 23 Algoritme for behandling av mesoteliom

Siste faglige endring: 19. november 2024