Gå til hovedinnhold
ForsidenHjerneslagAkuttfasen – undersøkelse og behandling ved hjerneslagAntitrombotisk behandling ved akutt hjerneinfarkt

Pasienter med akutt hjerneinfarkt og atrieflimmer bør behandles med antikoagulasjon etter initial behandling med acetylsalisylsyre (ASA)

Sterk anbefaling vil gjelde for de aller fleste pasienter i de aller fleste situasjoner. Uttrykk som brukes er "bør" og "anbefaler". Hvis anbefalingen er så klart faglig forankret at det sjelden er forsvarlig ikke å følge den, brukes uttrykkene "skal" og "må".

Tidspunkt for start av DOAK kan avgjøres etter vurdering av infarktets størrelse:

  • Ved små/moderate hjerneinfarkt/TIA og atrieflimmer: Start med DOAK innen 48 timer etter symptomdebut
  • Ved store hjerneinfarkt og atrieflimmer: Start med DOAK fra dag 6-7 etter symptomdebut

Størrelsen på hjerneinfarkter kan defineres ved bildediagnostikk, og størrelsen kan best bedømmes ved CT eller MR utført 1- 2 dager etter innleggelse, og etter evt reperfusjonsbehandling (se bilde under praktisk). 

Ved tvil om den bildemessige vurderingen av størrelsen av hjerneinfarktet ved CT/MR kan NIHSS benyttes som et supplement for å skille mellom små/moderate hjerneinfarkt og store hjerneinfarkt. Ved NIHSS >10 anbefales behandlingsstart 6-7 dager etter symptomdebut. Denne NIHSS undersøkelsen foreslås gjennomført 1-2 dager etter innleggelsen.

For pasienter med trombolyse se anbefalingen Antitrombotisk behandling etter trombolysebehandling.

Direktevirkende perorale antikoagulasjonsmidler (DOAK) anbefales fremfor warfarin ved hjerneinfarkt/TIA og atrieflimmer.

Se også anbefaling under sekundær forebygging: Antikoagulasjon hos pasienter med hjerneinfarkt/ TIA og atrieflimmer.

Initial ASA dose: 300 mg og deretter 75mg daglig  fram til antikoagulasjon starter.

Vurder størrelsen på infarktet før oppstart av antikoagulasjonsbehandling. Størrelsen på infarktet kan sikrest bedømmes med bildeundersøkelse 1-2 dager etter innkomst.

Benytt tilgjengelig bildediagnostikk (CT eller MR). Ny bildeundersøkelse tas ofte etter 1-2 dager ved negativ CT ved innkomst. MR kan eventuelt erstatte en kontroll-CT. Bruk kontrollundersøkelsen til å vurdere størrelsen på infarktet og eventuelt tilkommet blødning i infarktet. Ved usikkerhet om størrelsen på infarktet, start antikoagulasjon først etter denne undersøkelsen. I praksis betyr det at oppstart av antikoagulasjon sjelden er aktuelt før 24 timer etter debut ved små/moderate infarkter, men anbefales å starte innen 48 timer.  Ved reperfusjonsbehandling vil også kontrollbilder etter 24 timer være nødvendig før eventuell antikoagulasjon.

TIA pasienter kan følge samme tidsplan for oppstart av antikoagulasjon som små hjerneinfarkt, men kontrollbilder er ikke nødvendig.

I tilfeller der initial bildediagnostikk viser små infarkter (diameter < 1,5 cm) og pasientene har lette slagsymptomer (NIHSS 0-3) som er stabile eller avtagende første 24 timer, kan også antikoagulasjon startes innen 48 timer etter symptomdebut uten ny bildeundersøkelse. 

Pasienter som står på antikoagulasjon ved debut av hjerneinfarktet følger de samme praktiske råd med kontrollbilder etter 1-2 dager og deretter eventuelt ny oppstart av antikoagulasjon innen 48 timer ved små/moderate infarkter og etter 6-7 dager ved store infarkter.

llustrasjonen viser hvordan de ulike  størrelser av  hjerneinfarkter kan klassifiseres (U Fischer et al suppl).

Klassifisering av ulike størrelser av hjerneinfarkter
Se større versjon

Bilde brukt med tilltelse fra Prof. Urs Fischer, MD, Professor of Neurology

Kriterier som er blitt brukt i ELAN-studien:

  • små hjerneinfarkt: diameter < 1,5 cm
  • moderate hjerneinfarkter: infarkter i mindre arteriegrener i fremre, midtre eller bakre hjernearterie
  • store hjerneinfarkter: alle øvrige infarkter inkludert infarkter i bakre sirkulasjon (hjernestamme og lillehjerne) ved diameter >1,5 cm.

Hvis NIHSS skår benyttes som supplement  når det gjelder å vurdere infarktstørrelse så vil NIHSS > 10 ofte være utrykk for et stort infarkt.

Ut  fra subgruppeanalyser i Timing studien,  bør start av antikoagulasjon vente til dag 6-7 hos slike pasienter. Subgruppenalyser i TiMING studien tyder også på at det bør utvises en forsiktighetnår det gjelder tidlig oppstart av antikoagulasjon etter trombektomi da trombektomi pasienter hadde  en tendens til noe dårligere behandlingsresultat ved tidlig oppstart med antikoagulasjon.  

Vurder også risiko for blødning ved for eksempel høyt blodtrykk, høy alder og nyresvikt.

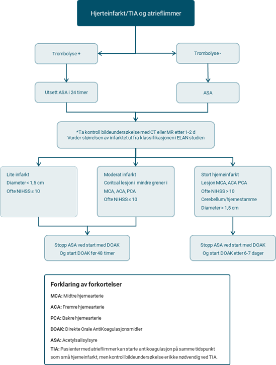
I Figur 1 er et flytskjema som  viser framgangsmåten ved  antitrombotisk akuttbehandling av pasienter med akutt hjenreinfarkt og atrieflimmer.

Flytskjema modifisert etter ref: M e Hindsholm et an . Management and prognosis ogf acute stroke in atrial fibrillation. J clin med 2023
Figur 1: Flytskjema modifisert etter ref: M e Hindsholm et an . Management and prognosis ogf acute stroke in atrial fibrillation. J clin med 2023
Se større versjon
*Det samme gjelder der initial bildediagnostikk viser små infarkter (diameter < 1,5 cm) og pasientene har lette slagsymptomer (NIHSS 0-3) som er stabile eller avtagende første 24 timer. Slike pasienter kan også starte antikoagulasjon innen 48 timer etter symptomdebut uten ny bildeundersøkelse.

Antikoagulasjon gir svært god beskyttelse mot nye hjerneinfarkt hos pasienter med hjerneinfarkt/TIA og samtidig atrieflimmer (lenke til anbefaling). En rekke studier har vist at de nyere Direkte Orale AntiKoagulerende midler (DOAK) anbefales framfor warfarin (Marevan) fordi DOAK gir mindre risiko for blødninger (6,7,8,9).

Forskningsdokumentasjonen (1) viser en reduksjon i antall nye hjerneslag ved tidlig oppstart av antikoagulasjon, men effekten er liten med en statistisk ikke-signifikant absolutt risikoreduksjon på 1,1%. Det er få nye hjerneslag som unngås ved tidlig oppstart av antikoagulasjon, men hjerneslag er en alvorlig hendelse og har mulige store konskvenser for den enkelte. Tidlig oppstart av antikoagulasjon er dessuten et enkelt gjennomførbart og lite kostbart tiltak.

En fordel med å starte antikoagulasjonsbehandling tidlig, er økt etterlevelse fordi behandlingen oftere blir igangsatt før utskrivning fra slagenheten, pga korte liggetider i slagenhetene (median liggetid 5 dager- jfr Norsk hjerneslagregister).

Kunnskapsgrunnlaget gir ikke sikre holdepunkter for flere blødninger eller økt blødningsrisiko ved tidlig oppstart av antikoagulasjon. Blødningsrisikoen er lav både ved tidlig og sen oppstart. I studiene var det en overvekt av små og moderate infarkter og  knapt hver 4. pasient hadde et stort infarkt. Det er noe blødningsrisiko ved store hjerneinfarkter, men ved å utsette  oppstart av antikoagualsjon til dag  6 eller 7 etter symptomdebut, vurderes risikoen for blødninger å være lav. Ved å inkludere  NIHSS skår i vuderingen av store hjerneinfarkter, kan risiko for blødning ytterligere reduseres.

Risikoen ved behandling med antikoagulasjon er økt fare for blødninger som trolig er størst i den første tiden etter et hjerneinfarkt. 

Subgruppeanalyser i  TIMING studien (REF), viste at ved NIHSS >10 var det ingen tendenser i effekt eller risiko i favør av tidlig behandling. NIHSS >15 viste en tendens til økt risiko for blødning ved tidlig start av antikoagulasjonsbehandling (2). Det er lite evidens om blødningsrisiko ved store infarkter ettersom det var få pasienter med store hjerneinfarkter i ELAN studien (1). Forsinket oppstart av antikoagualsjon hos pasienter med NIHSS >10 anbefales derfor for å redusere risiko for blødninger.

Det er liten effekt av tidlig antikoagulasjon ved svært lette slagsymptomer (NIHSS 0-3) (2). Dette kan skyldes at mange pasienter med lette symptomer har lakunære hjerneinfarkter. Sammenhengen mellom atrieflimmer og lakunære infarkter er ikke så tydelig som ved andre og større infarkter. Risiko for blødninger vurderes som liten ved små infarkter og tidlig oppstart innen 48 timer kan anbefales for denne gruppen

Metode for vurdering av infarktstørrelse

Oppstart av behandling vil for de fleste basere seg på bildeundersøkelser som allerede er en del av anbefalingene for bildeundersøkelse ved akutt hjerneslag. I ELAN studien var det ikke krav om at MR måtte benyttes for klassifisering av størrelsen på hjerneinfarktene. MR gir et bedre grunnlag for klassifisering, men det gjelder i praksis bare de små hjerneinfarktene da disse pasientene ofte ikke vil ha funn på CT når det foreligger små og mellomstore infarkter (Fischer et al, ). I tillegg vil pasienter med store hjerneinfarkter oftere ha høy NIHSS slik at anbefalingen ikke vil gi noen vesentlig økt bruk av MR for å avgjøre om tidlig eller sein oppstart av antikoagulasjon.  Den sikreste metode for å vurdere størrelse på infarktet, vil være en bildeundersøkelse 24-48 timer etter innleggelse.

Klinikere som behandler hjerneslag er som oftest mer trenet i å bedømme alvorligheten av et hjerneslag ved NIHSS enn ved størrelsen på infarktet ved bildediagnostikk, og derfor foreslås NIHSS som et supplement i indikasjonsstillingen.

Inntil antikoagulasjon startes, anbefales at at alle pasienter får ASA som monoteterapi. Det vil for pasienter som denne anbefalingen gjelder for ikke være nødvendig å starte med dobbel platehemming. Anbefaling om dobbel platehemming  ved akutt hjerneinfrakt gjelder for pasienter med NIHSS 0-3, men pasienter med atrieflimmer var ikke inkludert i de studier som danner kunnskapsgrunnlaget for dobbelt platehemming  og det er også usikkert om dobbel platehemming i så kort tid som 24- 48 timer gir noen tilleggs effekt.

Problemstilling

Bør det for en del pasienter med akutt hjerneinfarkt og atrieflimmer, anbefales tidligere oppstart av antikoagulasjon enn det dagens anbefalinger tilsier.

Populasjon (P)
Pasienter med akutt hjerneinfarkt og atrieflimmer.
Tiltak (I)
Oppstart av antikoagulasjon < 1 uke.
Sammenligning (C)
Oppstart av antikoagulasjon < 2 uker.
Utfall (O)
Nytt hjerneslag 30 første dager. Symptomatisk hjerneblødning 30 første dager.
Beskrivelse av inkluderte studier

Kunnskapsgrunnlaget fra de australske retningslinjene (1,2) om tidspunkt for oppstart av antikoagulasjon hos pasienter med akutt hjerneinfarkt og atrieflimmer er benyttet som grunnlag for anbefalingen. Kvaliteten på forskningsgrunnlaget er vurdert til å være høy på begge utfallsmål, se SOF tabell (lenke til retningslinjen). Retningslinjen er vurdert med FHIs sjekkliste til å være av moderat/høy metodisk kvalitet.

DOAC.png
Se i fullskjerm
Kort informasjon om hovedstudien

ELAN-studien (1), randomisert kontrollert studie, inkluderte i alt 2013 pasienter med akutt hjerneinfarkt og atrieflimmer. Størrelsen på hjerneinfarktet ble klassifisert med bildediagnostikk (CT eller MR). Et hjerneinfarkt med diameter < 1,5 cm ble definert som et lite hjerneinfarkt, et overfladisk infarkt i mindre arteriegrener i fremre, midtre eller bakre hjernearterie (som forsyner overflaten av storhjernen), ble klassifisert som moderat stort infarkt og alle øvrige infarkter ble klassifisert som store infarkter. Tidlig start av antikoagulasjon ble definert som oppstart innen 48 timer for små og moderate infarkter og på dag 6 eller 7 for store infarkter. Sen oppstart av antikoagulasjon ble definert som hennholdvis oppstart på dag 3 eller 4 for små, dag 6 eller 7 for moderate og dag 12,13 eller 14 for store infarkter. Behandlingsresultatene ble vurdert ved 30 dager med hovedfokus på nye hjerneslag (hjerneinfarkt eller hjerneblødning) og større ekstrakraniale blødninger.

 Hvis 1000 pasienter med akutt hjerneinfarkt og atrieflimmer behandles med tidlig oppstart av antikoagualsjon i henhold til denne anbefalingen så vil i løpet av de første 2 uker:

ELAN-studien. Resultater per 1000 pasienter

 

Tidlig start med DOAK 

Sein start med DOAK 

Forskjell

 

Hjerneblødning (symptomgivende)

 

2 pas

2 pas     

Likt antall tidlig og sen start (men usikkerheten i resultatene gjør at det kan være  2 færre eller 11 flere)

 

Nytt hjerneinfarkt

25 pas

14 pas

11 færre tidlig start (men usikkerheten I resultatene gjør at det kan være 18 færre eller 2 flere)

 

Vurdering: Tidlig oppstart av antikoagulasjon reduserer sannsynligvis risiko for hjerneinfarkt  de første 2 uker etter det initaile hjerneslaget. Tidlig oppstart av antikoagulasjon gir sannsynligvis ingen økt risiko for  hjerneblødning de første 2 uker etter det initaile hjerneinfarktet

Kort informasjon om Timing studien

Timing-studien (2) er en randomisert kontrollert studie der pasienter med med akutt hjerneinfarkt og atrieflimmer ble inkludert og randomisert til  tidlig oppstart av antikoagulasjon < 4 dager etter symptomdebut eller sein oppstart mellom 5 og 10 dager etter symptomdebut. 888 pasienter ble inkludert - 450 til tidlig start og 438 til sein start av antikoagulasjon. DOAK ble benyttet som antikoagulasjonsmiddel.

I gruppen som fikk tidlig oppstart ble antikoagulasjon startet dag 3 (gjennomsnitt) og i sein gruppe  i  løpet av dag 5.

Det primære endepunkt var et kombinert endepunkt som inkluderte, nytt hjerneinfarkt, symptomatisk hjerneblødning eller død I løpet av de første  90 dager etter  det initale hjerneinfarktet.

Timing-studien. Resultater per 1000 pasienter.

 

Tidlig start med DOAK 

Sein start med DOAK 

Forskjell

 

Kombinert endepunkt
Hjerneinfarkt, symptomatisk hjerneblødning eller død

 

69 pas

87 pas

18 færre tidlig start (men usikkerheten i resultatene gjør at det kan være 53 færre eller 17 flere)

 

Nytt hjerneinfarkt

31 pas

46 pas

15 færre tidlig start (men usikkerheten I resultatene gjør at det kan være 40 færre eller 11 flere)

 

  • Det var ingen symptomatiske hjerneblødninger i noen av gruppene
  • Ingen av resultatene var statistisk signifikant, men en trend I favør av tidlig start av antikoagulasjon

Studien viste at oppstart av antikoagulasjon 4 dager etter hjerneinfarktet ikke resulterte i flere iskemiske hendelser inkludert hjerneinfarkt ( sammenlignet  med oppstart mellom 5 og 10 dager etter hjerneinfarktet. I denne studien var det ingen som fikk symptomgivende hjerneblødning, hverken i gruppen for tidlig eller sen oppstart. Flere observasjonsstudier som har inngått i systematiske oversikter har også vist at tidlig oppstart av antikoagulasjon synes å være  trygt og uten økt risiko for blødninger og dette styrker kunnskapsgrunnlaget. (3,4,5).

Subgruppe-analyser viste at pasienter med alvorlige slagsymptomer NIHSS > 15 hadde økt risiko (odds ratio 2,3)  for  det kombinerte endepunktet ” Hjermeinfarkt, symptomatisk  hjerneblødning  eller død” og det var nær 0 effekt ved NIHSS 11-15.

Slike subgruppeanalyser må tolkes med forsiktighet, men analysene kan indikere at pasienter med alvorlig slagsymptomer muligens kan ha  negative effekter av tidlig start av antikoagulasjon. For å minimalisere risiko for negative effekter  av tidlig antikoagualsjon har vi derfor anført som råd at ved NIHSS > 10 kan start av antikoagulasjon med fordel utsettes. Da pasienter med NIHSS > 10 ofte vil falle I den gruppen som har store hjerneinfarkter i henhold til klassifiseringen i ELAN studien kan pasienter med NIHS> 10 med fordel utsette oppstart av antikoagualsjon til dag 6-7.

Alrohimi, A., Rose, D. Z., Burgin, W. S., Renati, S., Hilker, N. C., Deng, W., Oliveira, G. H., Beckie, T. M., ... Butcher, K. S. (2023). Risk of hemorrhagic transformation with early use of direct oral anticoagulants after acute ischemic stroke: A pooled analysis of prospective studies and randomized trials. Int J Stroke, 18(7), 864-872.

Connolly, S. J., Ezekowitz, M. D., Yusuf, S., Eikelboom, J., Oldgren, J., Parekh, A., Pogue, J., Reilly, P. A., ... Wallentin, L. (2009). Dabigatran versus warfarin in patients with atrial fibrillation. N Engl J Med, 361(12), 1139-51.

Fischer, U., Koga, M., Strbian, D., Branca, M., Abend, S., Trelle, S., Paciaroni, M., Thomalla, G., ... Dawson, J. (2023). Early versus Later Anticoagulation for Stroke with Atrial Fibrillation. N Engl J Med, 388(26), 2411-2421.

Granger, C. B., Alexander, J. H., McMurray, J. J., Lopes, R. D., Hylek, E. M., Hanna, M., Al-Khalidi, H. R., Ansell, J., ... Wallentin, L. (2011). Apixaban versus warfarin in patients with atrial fibrillation. N Engl J Med, 365(11), 981-92.

Oldgren, J., Åsberg, S., Hijazi, Z., Wester, P., Bertilsson, M., & Norrving, B. (2022). Early Versus Delayed Non-Vitamin K Antagonist Oral Anticoagulant Therapy After Acute Ischemic Stroke in Atrial Fibrillation (TIMING): A Registry-Based Randomized Controlled Noninferiority Study. Circulation, 146(14), 1056-1066.

Palaiodimou, L., Stefanou, M. I., Katsanos, A. H., Paciaroni, M., Sacco, S., De Marchis, G. M., Shoamanesh, A., Malhotra, K., ... Tsivgoulis, G. (2022). Early Anticoagulation in Patients with Acute Ischemic Stroke Due to Atrial Fibrillation: A Systematic Review and Meta-Analysis. J Clin Med, 11(17)

Patel, M. R., Mahaffey, K. W., Garg, J., Pan, G., Singer, D. E., Hacke, W., Breithardt, G., Halperin, J. L., ... Califf, R. M. (2011). Rivaroxaban versus warfarin in nonvalvular atrial fibrillation. N Engl J Med, 365(10), 883-91.

Ruff, C. T., Giugliano, R. P., Braunwald, E., Hoffman, E. B., Deenadayalu, N., Ezekowitz, M. D., Camm, A. J., Weitz, J. I., ... Antman, E. M. (2014). Comparison of the efficacy and safety of new oral anticoagulants with warfarin in patients with atrial fibrillation: a meta-analysis of randomised trials. Lancet, 383(9921), 955-62.

Sharobeam, A., Lin, L., Lam, C., Garcia-Esperon, C., Gawarikar, Y., Patel, R., Lee-Archer, M., Wong, A., ... Yan, B. (2024). Early anticoagulation in patients with stroke and atrial fibrillation is associated with fewer ischaemic lesions at 1 month: the ATTUNE study. Stroke Vasc Neurol, 9(1), 30-37.


Helsedirektoratet (2024). Pasienter med akutt hjerneinfarkt og atrieflimmer bør behandles med antikoagulasjon etter initial behandling med acetylsalisylsyre (ASA) [nettdokument]. Oslo: Helsedirektoratet (lest 04. februar 2026). Tilgjengelig fra https://helsedir-xpqa-helsedir.enonic.cloud/retningslinjer/hjerneslag/akuttfasen-undersokelse-og-behandling-ved-hjerneslag/antitrombotisk-behandling-ved-akutt-hjerneinfarkt/pasienter-med-akutt-hjerneinfarkt-og-atrieflimmer-bor-behandles-med-antikoagulasjon-etter-initial-behandling-med-acetylsalisylsyre-asa

Få tilgang til innhold fra Helsedirektoratet som åpne data: https://utvikler.helsedirektoratet.no

Om Helsedirektoratet

  • Om oss
  • Jobbe hos oss
  • Kontakt oss

    Postadresse:
    Helsedirektoratet
    Postboks 220, Skøyen
    0213 Oslo

Aktuelt

  • Nyheter
  • Arrangementer
  • Høringer
  • Presse

Om nettstedet

  • Personvernerklæring
  • Tilgjengelighetserklæring (uustatus.no)
  • Besøksstatistikk og informasjonskapsler
  • Nyhetsvarsel og abonnement
  • Åpne data (API)
Følg oss: