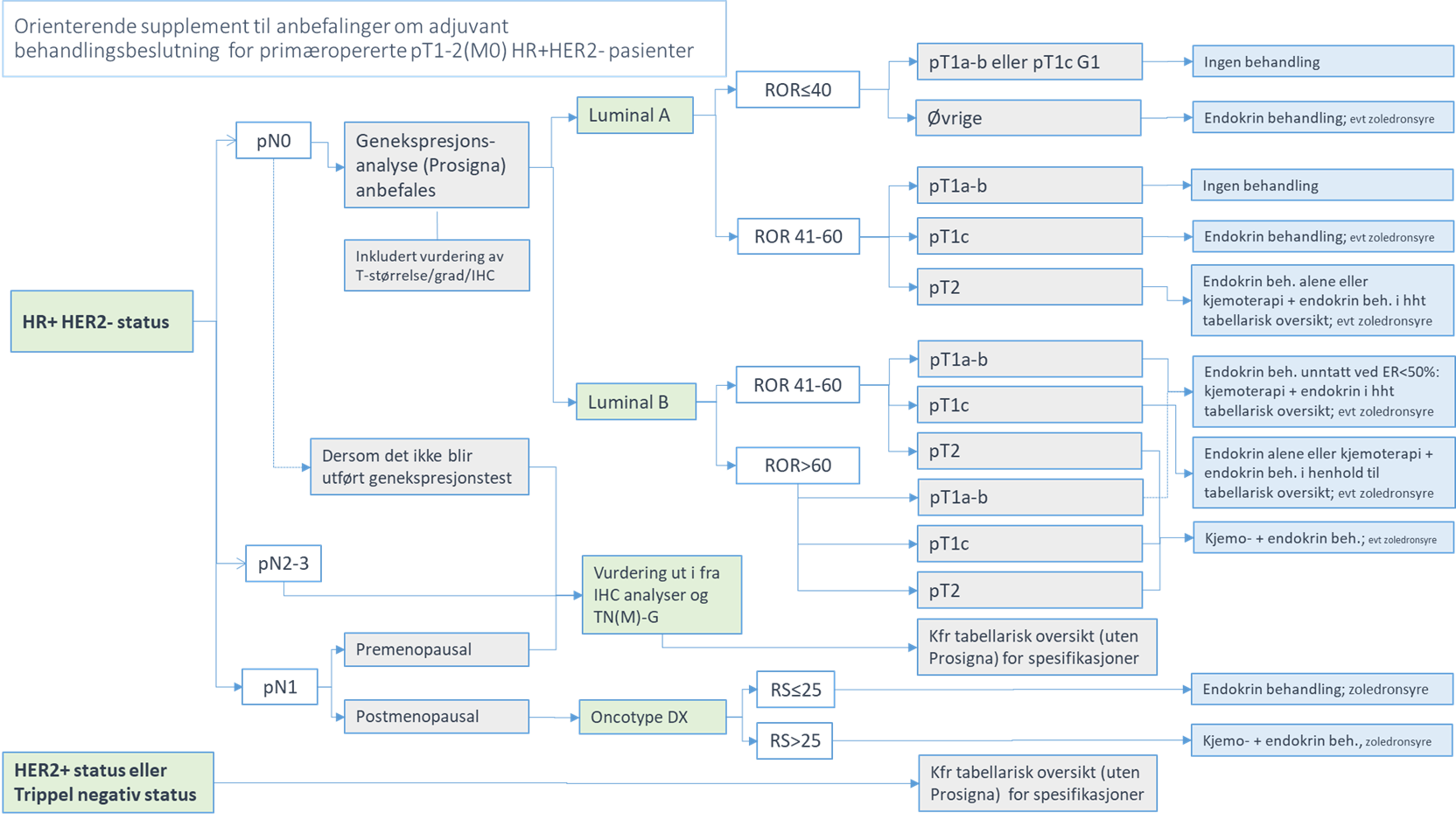
Basert på overstående gjennomgang anbefales adjuvant systemisk behandling i tråd med figuren under og nærmere spesifikasjoner i de følgende tabellariske oversikter (kfr også spesifikasjoner/kommentarer) delt opp etter om genekspresjonstest er utført eller ikke:

Anbefalinger for primæropererte pasienter med HR+HER2- pT1-2pN0 status eller postmenopausale pasienter med pT1-2pN1 status, hvor svar på anbefalt genekspresjonstest foreligger
Hovedgruppe | N status | Genekspresjons-test* | Ytterligere subgruppering | Generell terapi-anbefaling** | Grunnlag for eventuell vurdering av annet terapi-valg (eskalering eller de-eskalering)** |
|---|---|---|---|---|---|
HR+ HER2-
| pN0
| Prosigna Luminal A | pT1a-b | Ingen behandling |
|
pT1c | Grad 1: Ingen behandling Grad 2-3: Endokrin behandling Zoledronsyre ved postmenopausal status |
| |||
pT2 | Endokrin behandling Zoledronsyre ved postmenopausal status |
| |||
Prosigna Luminal A** ROR score 41-60 | pT1a-b | Ingen behandling |
| ||
pT1c | Endokrin behandling Zoledronsyre ved postmenopausal status |
| |||
pT2 | Premenopausal: EC90 x 4 eller TC x 4 etterfulgt av endokrin behandling. Endokrin behandling som inkluderer goserelin kan vurderes som alternativ til kjemoterapi.*** Postmenopausal: Endokrin behandling og zoledronsyre | Ved postmenopausal status: EC90 x 4 eller TC x 4 → endokrin behandling kan vurderes ved kombinasjonen av histologisk grad 3, høy absolutt ROR score og stor tumorstørrelse innenfor kategorien | |||
Prosigna Luminal B** ROR score 41-60 | pT1a-b | ER≥50%: Endokrin behandling Zoledronsyre ved postmenopausal status |
| ||
pT1c | ER≥50%: Premenopausal: EC90 x 4 eller TC x 4 etterfulgt av endokrin behandling. Endokrin behandling som inkluderer goserelin kan vurderes som alternativ til kjemoterapi.*** Postmenopausal: Endokrin behandling og zoledronsyre Zoledronsyre ved postmenopausal status |
| |||
pT2 | ER≥50%: EC90 x 4 eller TC x 4 → endokrin behandling Zoledronsyre ved postmenopausal status |
| |||
Prosigna ROR score >60 | pT1a-b | ER≥50%: Endokrin behandling |
| ||
pT1c | EC90 x 4 → taxan → endokrin behandling Zoledronsyre ved postmenopausal status |
| |||
pT2 | EC90 x 4 → taxan → endokrin behandling Zoledronsyre ved postmenopausal status |
| |||
Post-menopausal pN1
| OncotypeDx RS≤25 |
| ER≥50%: Endokrin behandling og zoledronsyre Zoledronsyre ved postmenopausal status |
| |
OncotypeDx RS>25 |
| EC90 x 4 → taxan → endokrin behandling Zoledronsyre ved postmenopausal status |
|
* I noen få tilfeller vil molekylær subtype for HR+HER2- svulster være «Basal»- eller «HER2-enriched», adjuvant behandling vil da følge ROR score og Luminal B subtype.
** Alder og absolutt ER ekspresjonsnivå kan gi grunnlag for individuell vurdering av behandlingsvalg. Dersom absolutt ROR score er meget nær cut-off verdier
for ROR risk klassifiseringen (low/intermediate/high) kan det gi grunnlag for individuell vurdering av behandlingsvalg.
*** Beslutningsgrunnlaget vedrørende endokrin behandling som alternativ til kjemoterapi er indirekte, og sikker kunnskap om dette alternativet for premenopausale pasienter er enda ikke tilgjengelig.
Anbefalinger for pasienter hvor det ikke er indikasjon for genekspresjonstest eller det ikke foreligger
Hovedgruppe | Subgruppering ved undersøkelser av tumor | Ytterligere subgruppering | Generell terapi-anbefaling | Grunnlag for annet terapi-valg |
|---|---|---|---|---|
HR+ HER2-
| Lum A-liknende*
*Følgende karakteristika: | pT1a-b pN0 | Ingen behandling |
|
pT1c pN0 grad 1 | Ingen behandling |
| ||
pT1c grad 2 pN0 pT2pN0 grad 1 | Endokrin behandling Zoledronsyre ved postmenopausal status |
| ||
pT2pN0 Grad 2
| Premenopausal: EC90 x 4 eller TC x 4 etterfulgt av endokrin behandling. Endokrin behandling som inkluderer goserelin kan vurderes som alternativ til kjemoterapi. Postmenopausal: Endokrin behandling og zoledronsyre |
| ||
pT1-2pN1 | Premenopausal: EC90 x 4 eller TC x 4 etterfulgt av endokrin behandling. Postmenopausal: Endokrin behandling og zoledronsyre | Premenopausale: Hvis ikke kjemoterapi benyttes bør endokrin behandling inkludere goserelin (ut i fra vurdering av tumorstørrelse, omfang av lymfeknutemetastaser og grad). Postmenopausale: Tumorstørrelse og omfang av lymfeknutemetastaser kan gi grunnlag for kjemoterapi (EC90 x 4, alternativt TC x 4) | ||
pN2-3 | EC90 x 4 eller TC x 4 etterfulgt av endokrin behandling Zoledronsyre ved postmenopausal status | Spesielt omfattende lymfeknutemetastasering sykdom kan gi grunnlag for å gi EC90 x 4 → taxan | ||
LumB-liknende*
*Følgende karakteristika: 1) Ki67>35% eller 2) Grad 3 og sam- svarende høy Ki67 eller 3)HR<50% | pT1a-b pN0 | Endokrin behandling Zoledronsyre ved postmenopausal status | Lav HR positivitet eller høyere proliferasjongrad kan gi grunnlag for kjemoterapi (EC90 x 4 eller TC x 4) Individuell vurdering av grunnlag for systembehandling kan gjøres ved små pT1apN0 tumores | |
pT1c-pT2 pN0
| EC90 x 4 eller TC x 4 etterfulgt av endokrin behandling Zoledronsyre ved postmenopausal status | Meget høy proliferasjongrad kan gi grunnlag for å gi EC90 x 4 → taxan (alternativt TC x 6) | ||
pT1-2pN1-3 | EC90 x 4 → taxan alternativt EC90 x 4 eller TC x 4 (valg avhengig av risikovurdering) etterfulgt av endokrin behandling Zoledronsyre ved postmenopausal status | Alternativt til EC90 x 4 → taxan er TC x 6 dersom ikke beh.plan er lagt som følge av mange lymfeknutemetastaser | ||
Ikke konklusiv Luminal gruppe (ikke passende i de luminale grupper over)
| pN0 | Generell anbefaling om behandlingsvalg ikke mulig uten geneksprepsjonsanalyse |
| |
pN1-3 | EC90 x 4 eller TC x 4 etterfulgt av endokrin behandling Ved postmenopausal status alternativt endokrin behandling ved pN1 eller individuell vurdering Zoledronsyre ved postmenopausal status | Mange lymfeknutemetastaser kan gi grunnlag for å gi EC90 x 4 → taxan | ||
HR+ HER2+ |
| pT1pN0 | Taxan/trastuzumab etterfulgt av trastuzumab og endokrin behandling Zoledronsyre ved postmenopausal status | Individuell vurdering av grunnlag for systembehandling kan gjøres ved små pT1apN0 tumores Spesielt høy risikoprofil kan gi grunnlag for EC90 x 4 → taxan/trastuzumab |
pT2pN0 | EC90 x 4 → taxan/trastuzumab etterfulgt av trastuzumab og endokrin behandling Zoledronsyre ved postmenopausal status
| Alternativt til EC90 x 4 → taxan kjemoterapi er taxan/carboplatin | ||
pT1-2pN1-3 | EC90 x 4 → taxan/trastuzumab/pertuzumab etterfulgt av trastuzumab/pertuzumab og Zoledronsyre ved postmenopausal status | Alternativt til EC90 x 4 → taxan kjemoterapi er taxan/carboplatin | ||
HR- HER2+ |
| pT1pN0 | Taxan/trastuzumab etterfulgt av trastuzumab Zoledronsyre ved postmenopausal status | Individuell vurdering av grunnlag for systembehandling kan gjøres ved små pT1apN0 tumores Spesielt høy risikoprofil kan gi grunnlag for EC90 x 4 → taxan/trastuzumab eller taxan/carboplatin/trastuzumab |
pT2pN0 | EC90 x 4 → taxan/trastuzumab etterfulgt av trastuzumab Zoledronsyre ved postmenopausal status | Alternativt til EC90 x 4 → taxan kjemoterapi er taxan/carboplatin | ||
pT1-2pN1-3 | EC90 x 4 → taxan/trastuzumab/pertuzumab etterfulgt av trastuzumab/pertuzumab Zoledronsyre ved postmenopausal status | Alternativt til EC90 x 4 → taxan kjemoterapi er taxan/carboplatin | ||
HR- HER2- |
| pT1apN0 | Ingen generell abefaling om kjemoterapi | Individuell vurdering av eventuelt grunnlag for kjemoterapi (TILs analyse kan vurderes) |
pT1bpN0 | EC90 x 4 → taxan Zoledronsyre ved postmenopausal status | Lav proliferasjongrad og histologisk grad kan gi grunnlag for å utelate taxaner (evt kun gi TC x 4). Individuell vurdering av grunnlag for å gi kjemoterapi (TILs analyse kan vurderes) | ||
pT1cpN0 | EC90 x 4 → taxan Zoledronsyre ved postmenopausal status | Lav proliferasjongrad og histologisk grad kan gi grunnlag for å utelate taxaner (evt kun gi TC x 4). (TILs analyse kan vurderes) | ||
pT1pN1-3 pT2pN0-3 | Dersom ikke neoadjuvant behandling er gitt: taxan/carboplatin → EC90 x 4 Zoledronsyre ved postmenopausal status |
TC x 6 er et akseptabelt alternativ ved mindre omfattende lymfeknutemetastaser og med kardiale risikofaktorer som gjør at man vil unngå antracycliner.
|
Fotnote/spesifikasjoner/kommentarer til anbefalingene anført i tabellene over
*Beslutningsgrunnlaget vedrørende endokrin behandling som alternativ til kjemoterapi er indirekte, og sikker kunnskap om dette alternativet for premenopausale pasienter er enda ikke tilgjengelig.
Metastaseutredning: Lymfeknute-positive pasienter som enten er HER2 positive eller trippel negative bør metastasescreenes, dersom dette ikke nevneverdig forsinker tidspunkt for behandlingsstart.
Hormonreseptorstatus: Dersom ER er negativ og PR er positiv, bør reseptorundersøkelsene gjentas for å avdekke med sikkerhet om endokrin behandling er aktuelt. PgR positivitet/ER negativitet er sjelden og oftest uttrykk for falsk positivitet (for PR) eller falsk negativitet (for ER).
Genekspresjonstester anbefales benyttet til å vurdere bruk av kjemoterapi for pasienter med HR+HER2- pT1-2pN0 status da slike tester gir sikrest prognostisk (og prediktiv) informasjon med lav interlaboratorievariabilitet. Dersom Prosigna test utføres, henvises til egen oversikt over retningslinjer, hvor testsvaret er inkludert i vurderingsgrunnlaget.
Vurdering av proliferasjon og Luminale subtyper dersom genekspresjonstest ikke er utført: Ki67 proliferasjonsindeks (estimeres som % Ki67 positive celler i hot spot) kan i tillegg til histologisk grad bidra til å skille mellom Luminal A liknende og Luminal B liknende subtyper av brystkreft (ER positive subtyper) dersom Ki67 er <10% eller >35%. Ki67 verdier mellom 10% og 35% bør ikke benyttes for vurdering av grunnlag for kjemoterapi.
Endokrin behandling. Det henvises til tekstlige anbefalinger i Handlingsprogrammet.
Calcium/VitD (1000 mg/800 IE daglig) skal i utgangspunktet gis til alle som står på AI (for eksempel Calcigran forte tyggetabletter).
Bentetthetsundersøkelser ved bruk av AI eller unge kvinner som benytter goserelin: Dersom ikke zoledronsyre benyttes som adjuvant behandling, bør det gjøres bentetthetsmålinger ved oppstart, etter 1 år og deretter hvert 2. år inntil avslutning av AI.
Zoledronsyre: Zoledronsyre gis i.v. i dosering 4 mg hver 3. måned i 2 år eller hver 6. måned i 5 år ved avdeling som vanligvis gir kjemoterapi. Behandlingslengde 5 år. Behandlingen er kun aktuell for pasienter med postmenopausal status (naturlig eller indusert) som skal gjennomføre systemisk adjuvant behandling. Tannstatus bør vurderes før oppstart av behandlingen.
Ikke-hormonell behandling. EC90 (epirubicin 90 mg/m2 + cyklofosfamid 600 mg/m2) gis hver 3. uke. TC i form av docetaxel 75 mg/m2 + cyklofosfamid 600 mg/m2 gis også hver 3. uke. Det gis G-CSF som primærprofylakse mot febrile neutropenier. Paklitaxel 80mg/m2 hver uke kan benyttes som alternativ til docetaxel hver 3. uke i TC regimet. I så fall gis ikke G-CSF som primærprofylakse. Ved indikasjon for taxan i sekvens med EC90: Docetaxel 100 mg/m2 hver tredje uke x 4 eller paclitaxel 80mg/m2 hver uke x 12. Ved bruk av docetaxel gis G-CSF som primærprofylakse mot febrile neutropenier. Ved HER2 positiv status og indikasjon for kjemoterapi: Trastuzumab eller trastuzumab+pertuzumab infusjon hver 3. uke i 1 år med oppstart samtidig med taxanbehandlingen. Gjør LVEF måling før oppstart av EC90, før oppstart av anti-HER2 behandling, deretter hver 3. mnd til avsluttet behandling. Følg egen algoritme for vurdering av LVEF i forhold til anti-HER2-behandlingen. For alternative kjemoterapiregimer, konferer tekst.
Alder og bruk av kjemoterapi og/eller zoledronsyre: Ved indikasjon, bør i utgangspunktet den skisserte adjuvante kjemoterapi og/eller zoledronsyrebehandling gis opp til minimum 75 års alder, men det anbefales ikke å benytte høy alder alene som grunn for å utelate bruk av kjemoterapi/zoledronsyre. Ved alder >70–75 år må behandling vurderes nøye i forhold til komorbiditet og leveutsikter – og individuell tilpasning kan være nødvendig.
Strålebehandling (for pasienter som ikke gjennomgår neoadjvuant behandling): Aktuelt hvis 1) operert brystbevarende, 2) ikke fri margin etter ablatio, eller 3) pN1(>2 mm)-pN3.
Ved indikasjon for kjemoterapi og planlagt 12 ukers behandlingsperiode, henvis til stråleterapi i forbindelse med eller 3 uker etter oppstart av behandlingen. Dersom det er planlagt 18-24 ukers behandlingsperiode, henvis til stråleterapi midtveis i behandlingen. Dersom det ikke er indikasjon for kjemoterapi, henvis til stråleterapi umiddelbart.
Veiledende behandlingsbeslutning ved bruk av Prosigna ved pT1pN1(mi)
Hovedgruppe | pT pN status | Prosignatest* | Generell terapi-anbefaling** | Grunnlag for eventuell vurdering av annet terapi-valg (eskalering eller de-ekskalering) |
|---|---|---|---|---|
HR +
HER2- | pT1pN1(mi) | Luminal A ROR score 0-40 | Endokring behandling Zoledronsyre ved postmenopausal status | Dersom ER ekspresjonen er lav, vurder grunnlag for bruk av E C90 x 4 eller TC x 4 → endokrin behandling |
pT1pN1(mi) |
Luminal A** ROR score 41-60 | Premenopausal: E C 90 x 4 eller TC x 4 etterfulgt av endokring behandling. Endokring behandling som inkluderer goserelin kan vurderes som alternativ til kjemoterapi.*** Postmenopausal: Endokrin behandling Zoledronsyre ved postmenopausal status |
| |
pT1pN1(mi) | Luminal B** ROR score 41-60
| ER ≥50%: E C 90 x 4 eller TC x 4 → endokrin behandling ER < 50%: E C 90 x 4 → taxan → endokring behandling Zoledronsyre ved postmenopausal status | Ved ER ≥50%: Endokring behandling kan vurderes ved kombinasjonen av histologisk grad 1-2 og lav absolutt ROR score | |
pT1pN1(mi) | Luminal B** ROR score >60
| E C 90 x 4 → taxan → endokring behandling Zoledronsyre ved postmenopausal status | TC x 6 er et akseptabelt alternativ til E C90 x 4 → taxan spesielt ved cardiale risikofaktorer som gjør at man vil unngå antra cycliner. |
* I noen få tilfeller vil molekylær subtype for HR+HER2- svulster være «Basal»- eller «HER2-enriched», adjuvant behandling vil da følge ROR score og Luminal B subtype.
** Alder og absolutt ER ekspresjonsnivå kan gi grunnlag for individuell vurdering av behandlingsvalg. Dersom absolutt ROR score er meget nær cut-off verdier
for å skifte subgruppe kan det gi grunnlag for individuell vurdering av behandlingsvalg.
*** Beslutningsgrunnlaget vedrørende endokrin behandling som alternativ til kjemoterapi er indirekte, og sikker kunnskap om dette alternative for premenopausale pasienter er enda ikke tilgjengelig.