Bakgrunn
Etter pasientjournalloven § 9 Samarbeid mellom virksomheter om behandlingsrettede helseregistre jf. § 8 Virksomheters plikt til å sørge for behandlingsrettede helseregistre er det åpnet for at to eller flere virksomheter kan samarbeide om felles journal. Bestemmelsen gjelder fagsystemer og andre journaler hvor helsepersonell som yter helsehjelp nedtegner eller registrerer opplysningene om pasientene i samsvar med dokumentasjonsplikten. Det er viktig å merke seg at en etablering av felles journal vil erstatte den virksomhetsinterne journalen.
Samarbeidet om felles journal kan omfatte alle typer behandlingsrettede helseregistre. Det kan samarbeides om helhetlige systemer som utgjør hele pasientjournalen i virksomheten(e) eller om enkelte behandlingsrettede helseregister, som er en del av pasientjournalen i virksomheten(e).
Virksomheter som tidligere har inngått avtale om å samarbeide om pasientjournal etter forskrift om etablering av virksomhetsovergripende pasientjournal i formalisert arbeidsfellesskap, kan fortsette dette i henhold til kravene i den nye lovbestemmelsen selv om forskrift om formalisert arbeidsfellesskap er opphevet.
Formålet med å etablere en felles journal for virksomhetene er å fremme ytelse av effektive og forsvarlige helse- og omsorgstjenester. I praksis innebærer det at hver pasient har én journal innen samarbeidet om felles journal og at helsepersonellet tilknyttet fellesskapet fører opplysninger i denne journalen.
Én felles journal vil gjøre det lettere å se de ulike tiltakene i sammenheng og vurdere helheten i pasientbehandlingen. Det vil kunne bidra til bedre pasientsikkerhet ved at journalføringen skjer i samme journal.
Tema for veilederen
Veilederen gir veiledning til etterlevelse av kravene i Normen ved etablering av felles journal.
Veilederen gir hjelp til bl.a.:
- Definere ansvar og fastsette oppgaver
- Fastsette prinsipper for felles journal
- Foreslå avtaletekster for ulike typer samarbeid om felles journal
Forutsetningen for denne veilederen er at samarbeidet mellom virksomhetene er etablert etter gjeldende lover. Merk derfor at veilederen ikke gir anvisning på hvordan virksomhetene inngår avtaler om samarbeidet, men vilkårene for etablering av felles journal innenfor samarbeidskonstellasjonene. Det gis også eksempler på hvordan dette kan avtalereguleres.
Målgruppe
Målgruppen for denne veilederen er virksomheter som yter helsehjelp og som ønsker å inngå samarbeid om felles behandlingsrettet helseregister i henhold til pasientjournalloven § 9 Samarbeid mellom virksomheter om behandlingsrettede.
Aktuelle aktører kan være privateide virksomheter så vel som offentlige virksomheter, fastleger og avtalespesialister. Det er ikke satt noen grense for hvor omfattende samarbeidet om felles journal kan være. Bestemmelsen åpner for omfattende samarbeid med et stort antall virksomheter og pasienter.
Aktuelle målgrupper er for eksempel:
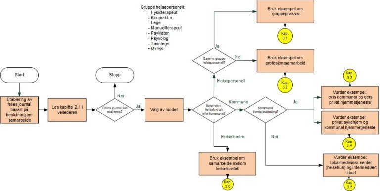
- Virksomheter med samme gruppe helsepersonell (gruppepraksis) som allerede har en form for samarbeid, men ønsker å formalisere dette og drifte felles journal
- Som eksempelet ovenfor, men virksomheter med ulike grupper helsepersonell (profesjonssamarbeid) som yter helsehjelp til pasienten
- Kommune med dels kommunal og dels privat hjemmetjeneste
- Privat drevet sykehjem og kommunal hjemmetjeneste
- Lokalmedisinsk senter (helsehus) og intermediært tilbud
- Samarbeid i spesialisthelsetjenesten (for eksempel mellom to eller flere helseforetak, eller mellom helseforetak og kommune og/eller private aktører)
Leseveiledning
Veilederen vil også være nyttig for leverandører av journalsystemer.
Modellen nedenfor gir leseren hjelp til å identifisere hvilken eksempelmodell som er relevant for det aktuelle samarbeidet. Eksemplene i kapittel 4 kan være relativt identiske, men illustrerer ulike virksomhetsmodeller. Merk at kapittel 2.1 må leses uansett.
