Screeningprogram for kreft

I Norge er det tre nasjonale kreftscreeningprogram: for brystkreft, livmorhalskreft og tarmkreft. Alle programmene driftes av Kreftregisteret. Det er etablert en felles styringsstruktur for de kreftscreeningprogrammene der Helsedirektoratet har en sentral rolle.

Screening for brystkreft

Kvinner mellom 50 og 69 år inviteres til mammografiscreening hvert annet år.

Les mer om Mammografiprogrammet (screening for brystkreft) (fhi.no)

Screening for livmorhalskreft

Livmorhalsprogrammet er et screeningprogram som inkluderer alle kvinner mellom 25 og 69 år. Formålet med Livmorhalsprogrammet er å avdekke forstadier til livmorhalskreft. Fra 1. juli 2023 vil alle kvinner som deltar i Livmorhalsprogrammet tilbys HPV-test hvert 5. år. En HPV-test avdekker infeksjon med humant papilloma virus (HPV) som er en forutsetning for å utvikle livmorhalskreft.

Les mer om Livmorhalsprogrammet (fhi.no)

Screening for tarmkreft

Fra 2022 er det nasjonale screeningprogrammet for tarmkreft i gang. I løpet av de neste par årene vil alle 55-åringer få invitasjon til screening.

Les mer om Tarmscreeningprogrammet (fhi.no)

Se også Helsedirektoratets rapport fra 2017: 
Nasjonalt screeningprogram mot tarmkreft – status og anbefalinger (PDF)

Andre informasjonskilder

Informasjon om screening fra Kreftforeningen (kreftforeningen.no).

Styringsgruppe for nasjonale kreftscreeningprogram

Følg arbeidet i Styringsgruppe for nasjonale kreftscreeningprogram.

Rådgivningsgrupper

Helsedirektoratet har etablert rådgivningsgrupper for hvert screeningprogram:

Rådgivingsgruppene driftes av Kreftregisteret, og skal være et faglig forum hvor ulike syn og perspektiver skal kunne drøftes bredt.

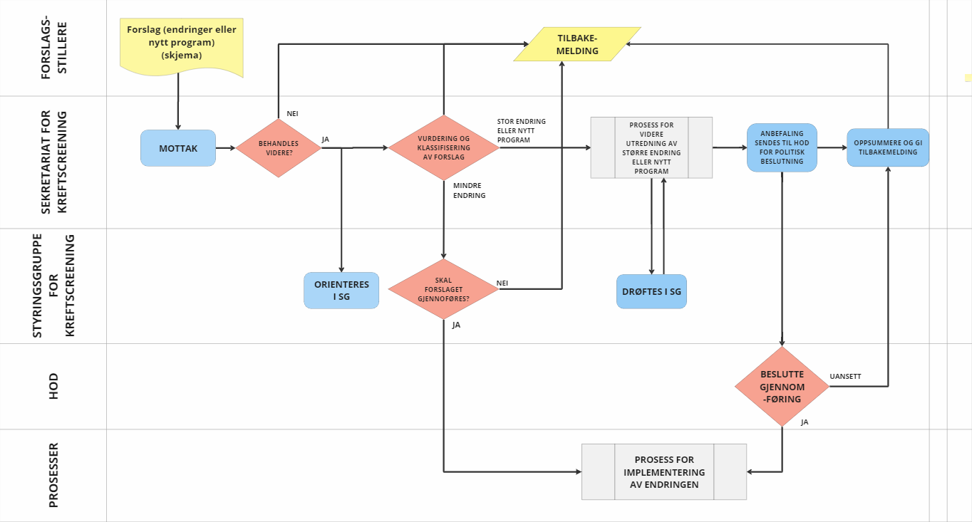
Forslag til endringer i etablerte eller forslag om nye screeningprogram 

Forslag om utredning av et nytt screeningprogram eller endringer i et eksisterende kan komme fra ulike aktører som fagmiljø, helsetjenesten, brukerorganisasjoner, Helsedirektoratet eller Helse- og omsorgsdepartementet.

Forslag om nye screeningprogrammer saksbehandles i Helsedirektoratet før politisk beslutning i Helse- og omsorgsdepartementet.  Forslag om større endringer i eksisterende program saksbehandles i Helsedirektoratet og i styringsgruppe for nasjonale kreftscreeningprogram før politisk beslutning i Helse- og omsorgsdepartementet. Forslag om mindre endringer i eksisterende programmer, kan etter saksbehandling i Helsedirektoratet besluttes i styringsgruppen.

Figur med prosessflyt (PNG)

Forslag fremmes ved å fylle ut og sende inn skjemaet nedenfor:

Skjema for å foreslå endringer i etablerte eller opprettelse av nye kreftscreeningprogram (DOCX)

Forslag til andre saker som ønskes behandlet i styringsgruppen meldes til styringsgruppens sekretariatet v/ Kaja Fjell Jørgensen: kaja.fjell.jorgensen@helsedir.no

Utredning av lungekreftscreening i Norge 

Store internasjonale studier har vist at lungekreftscreening med lavdose CT av personer med høy risiko for lungekreft reduserer risiko for å dø av lungekreft hos de som screenes. 

Høsten 2024 startet Helsedirektoratet utredning av screening for lungekreft i Norge. Som del av dette arbeidet etablerte direktoratet høsten 2024 en arbeidsgruppe med fageksperter og representanter fra pasient- og brukerorganisasjoner. Arbeidsgruppen leverte rapporten en rapport om lungekreftscreening i Norge (PDF) 1. februar 2025. Rapporten inngår som kunnskapsgrunnlag i direktoratets videre utredning av lungekreftscreening. 

Etter at rapporten er levert fortsetter Helsedirektoratets utredningsarbeid, med blant annet helseøkonomiske analyser, vurdering personellbehov og hva som vil være økonomiske og juridiske konsekvenser av innføring av et eventuelt program. Deretter skal direktoratet utarbeide en rapport til Helse- og omsorgsdepartementet med beslutningsgrunnlag og anbefaling.

Innføring av et eventuelt nasjonalt screeningprogram besluttes politisk.

Utredning av endrede aldersgrupper for mammografiscreening i Norge 

Det norske Mammografiprogrammet inkluderer kvinner i alderen 50–69 år, som inviteres til screeningundersøkelse av brystene, hvert annet år. 

Helsedirektoratet har startet et utredningsarbeid om eventuelle endringer av aldersgrupper for mammografiscreening i Norge, og utreder nå om kvinner i alderen 45–74 år skal tilbys screening i Mammografiprogrammet. Som grunnlag for utredningen har vi fått utført følgende:

Helsedirektoratet har, som del av utredningsarbeidet etablert en referansegruppe med fageksperter og representanter fra pasient- og brukerorganisasjoner. 

Helsedirektoratet skal utarbeide en rapport med anbefaling til Helse- og omsorgsdepartementet. Utkast til rapport vil bli sendt på offentlig høring i begynnelsen av 2026. Etter planen skal rapporten leveres medio 2026.

En eventuell utvidelse av Mammografiprogrammet besluttes politisk. 

Kontaktperson i Helsedirektoratet:
Hege Wang
wan@helsedir.no

Screeningkriterier

Tilstand

1. Tilstanden skal være et viktig helseproblem
2. Tilstandens naturlige forløp skal være tilstrekkelig kjent
3. Tilstanden skal ha en symptomfri fase som kan detekteres

Test

4. Det må finnes en sikker, presis og validert test
5. Kriterier og prosedyrer for videre oppfølging av testpositive må være definert
6. Testmetoden skal være akseptabel for målgruppen

Behandling

7. Det må finnes tiltak eller behandling som gir bedre effekt i tidlig stadium enn ved klinisk diagnostikk
8. Tiltak/behandling må være etablert og godt dokumentert
9. Tiltak/behandling skal være akseptabel for målgruppen

Screeningprogrammet

10. Screeningprogrammet skal redusere sykdomsspesifikk dødelighet eller sykelighet av tilstanden
11. Helsegevinstene må være større enn de negative effektene
12. Personvern og juridiske aspekter må være ivaretatt.
13. Screeningprogrammet skal være akseptabelt fra et etisk perspektiv
14. Informasjon om deltagelse i screeningprogrammet må være kunnskapsbasert og bidra til informerte valg.

Kostnader, økonomiske konsekvenser

15. Screeningprogrammet skal tilfredsstille kravene til kostnadseffektivitet.
16. Det må foreligge en plan for ledelse, kvalitetssikring og evaluering av programmet.

Mindre saker om endring i eksisterende programmer, kan etter saksbehandling i Helsedirektoratet vurderes besluttet i nasjonal styringsgruppe for kreftscreeningprogram som ledes av Helsedirektoratet leder. 

    Krav, vurdering og anskaffelse av HPV-tester

    Helsedirektoratet har siden 2012 driftet en faggruppe som har utarbeidet de faglige kravene for HPV-testene som kan benyttes i Livmorhalsprogrammet. Fagggruppen har også vurdert HPV-tester etter anmodning fra produsenter. 

    Fra 2025 er vurderingen av hvilke HPV-tester som oppfyller de faglige kravene overtatt av de regionale helseforetakene i regi av Sykehusinnkjøp HF, som også gjennomfører anskaffelse av HPV-tester. Samtidig inngår faggruppen i Algoritmegruppen til Livmorhalsprogrammet. Algoritmegruppen driftes av Kreftregisteret med Helsedirektoratet som oppdragsgiver.

    Se de faglige kriteriene for HPV-tester på fhi.no.

    Først publisert: 11.11.2022 Siste faglige endring: 04.02.2025 Se tidligere versjoner